SUNWAY 1000kW 2150kWh ESS

Products BANNER
SUNWAY 1000kW 2150kWh ESS
SUNWAY 1000kW 2150kWh ESS
SUNWAY 1000kW 2150kWh ESS
SUNWAY 1000kW 2150kWh ESS
SUNWAY 1000kW 2150kWh ESS
SUNWAY 1000kW 2150kWh ESS
SUNWAY 1000kW 2150kWh ESS
SUNWAY 1000kW 2150kWh ESS
SUNWAY 1000kW 2150kWh ESS
Description :

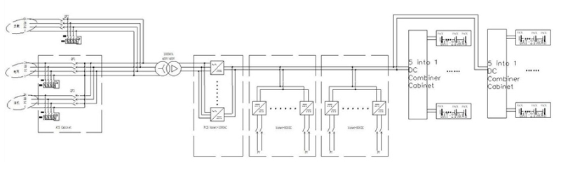
The outdoor energy storage cabinet integrates battery storage, modular power conversion, an energy management and monitoring system, power distribution, thermal regulation, and built-in fire protection into a unified platform.

With a modular PCS architecture, the system supports convenient maintenance and flexible capacity expansion. The front-service cabinet design reduces installation space requirements and simplifies on-site servicing. Engineered for dependable operation, the solution offers safe performance, efficient deployment, cost-effective installation, high energy efficiency, and intelligent system management.

Product Description:

1000KW 2150KWH  Specification document

 

Product Advantages and Features

Utility-Scale Energy Capacity

The system delivers 2150 kWh of battery storage paired with a rated AC output of 1000 kW, supporting high-load energy applications in commercial and industrial environments.

 

Integrated Outdoor System Platform

Battery units, PCS, EMS, BMS, power distribution, thermal management, and fire protection are incorporated into a single outdoor-rated cabinet, enabling streamlined system integration.

 

Modular Battery Architecture

A modular battery configuration supports flexible capacity adjustment, simplified maintenance, and scalability according to project requirements.

 

Intelligent Monitoring & Communication

Supports multiple communication protocols, including CAN, Ethernet, and RS485, enabling real-time system monitoring, coordinated control, and advanced energy management.

 

Durable Design for Harsh Conditions

Engineered with an IP54-rated enclosure, electrical isolation, optimized air cooling, and a wide operating temperature range, the system ensures stable and reliable outdoor performance.

 

Product Information Sheet

Energy Storage Converter

SWMonet-1000T

Operating Voltage Range

680~1000V

Full Load Voltage Range

680~1000V

Maximum DC Current

200A*8

Adaptive Battery

Lithium Battery/lead acid/photovoltaic modules

Charging Mode

Asper BMS command/Tri-Stage/MPPT

Operating Mode

Constant current,constant power,MPPT,AC voltage source,DC voltage source

AC-side Parameters(On-grid)

Rated/Maximum AC Power

1000/1100kW

Rated AC Current

180A*8

Rated AC Voltage

400V,3W+N+PE

THDI

<3%(Rated Power)

Power Factor

-1 ahead ~+1 behind

AC-side Parameters(Off-grid)

Rated AC Voltage

400V

Rated AC Frequency

50/60Hz

THDU

<3%(linear load)

Overload Capacity

110%,normal operation; 120%,1 minute

General Parameters

Degree of Protection

IP21(Indoor)

Isolation Mode

Transformer isolation

Shutdown Self-discharge

<0.1%Rated power(without transformer)

Display

LCD

Relative Humidity

0~95%(no condensation)

Noise

<78dB

Ambient Temperature

-35°C~+60°C(derating above 45°C)

Cooling Mode

Intelligent air-cooled

Altitude

3000m(>3000m reduction)

Communication Interface

RS485/CAN

Dimensions(W*D*H)

1200*1000*2100mm(PCS cabinet)

Weight(approx.)

3400kg

Energy Storage System

Battery Rated Capacity

215kWh*10

Battery Rated Voltage

832V

Battery Voltage Range

672~864V

Battery Pack Series and Parallel Connection

10P*20S*12S

Adaptive Battery 

LFP

Cell Capacity

280Ah

Degree of Protection

IP54

Relative Humidity

0~95%(no condensation)

Noise

<78dB

Ambient Temperature

-25C~+60°C(derating above 45°C)

Cooling Mode

Intelligent air-cooled|

Altitude

3000m(>2000m reduction)

Fire Extinguishing System 

Perfluorohexane/heptafluoropropane pipeline fire extinguishing system

Communication Interface

RS485/CAN

Dimensions(W*D*H)

12196*2438*2896mm (Container) ;800*800*2100mm(CombinerConverter)

Weight(approx.)

27.5t

 

Product details image

 

SUNWAY 1000KW 2150KWH ESS6 SUNWAY 1000KW 2150KWH ESS11 SUNWAY 1000KW 2150KWH ESS8 SUNWAY 1000KW 2150KWH ESS9 SUNWAY 1000KW 2150KWH ESS10 SUNWAY 1000KW 2150KWH ESS5 SUNWAY 1000KW 2150KWH ESS7

Leave a Message

If you are interested in any product, please contact us. We will introduce our products to you in more detail

MESSAGE BOARD

Products
Contacts
WhatsApp
Email